Home

PCB Layout,
Electronic Engineering,
and Design Solutions

Call us Today:
(585) 624-1491

Get a free online quote

Phone: (585) 624-1491
Fax: (585) 582-1101
1290 York Street
Lima, NY 14485

sales@cadxdesign.com

PCB Design and Schematic Capture With PADS PowerPCB and PowerLogic

Featuring PADS 3 through PADS2007

CADX Design is a PCB design service bureau that has years of experience in designing printed circuit boards and schematic capture. We've been using PADS products since PADS PowerPCB and PowerLogic version 3 up through the most current version of PADS PowerPCB and PowerLogic available.

Our designers are experienced in schematic capture, PCB design, capturing component symbols, pattern creation, component creation, library management. The engineering experts at CADX Design are skilled in the conversion of PCB designs, electronic schematics, and netlist formats; we regularly employ these skills to not only convert between differing design formats, but also to reverse engineer PCB designs.

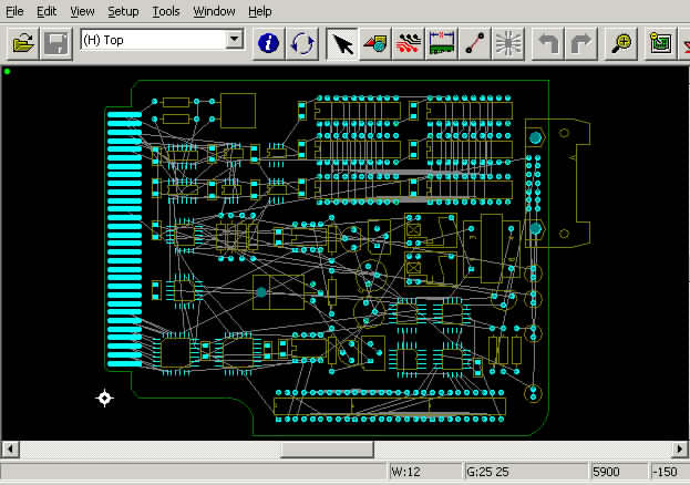
The following images are some examples of some PCB designs and schematics done in PADS PowerPCB designs and PowerLogic. They are shown here to give you a feel for the PADS interface.

PADS

PADS PowerPCB Sample PCB Database, unrouted, no "rat's nest" shown

PADS

PADS PowerLogic Sample Schematic showing assorted integrated circuits

PADS

PADS PowerPCB Sample PCB Database, fully routed

PADS

PADS PowerLogic Sample Schematic showing logic gates

PADS

PADS PowerPCB Sample PCB Database, unrouted, "rat's nest" showing